真题题目pdf,登陆后下载(提取码:yyds)
26梦马强化班已上线~10课时强化专题课配套纸质版强化讲义,全程答疑!10所名校25最新真题讲解及终极冲刺3+1押题卷带你上岸!码住!戳这里上车!
![图片[1]-【25真题】难!慎选!一堆简答和证明!-梦马考研](https://oss.tongxinkaoyan.com/oss://tongxinkaoyan/2025/09/frc-a7b5ea8e744889e13ee826a67e06bb10.jpg)
请知悉,并接受下面两点,再继续阅读。
关于单个院校的文章标题,会是这个学校偏“负面”的内容,防止引流。
正文会是客观公正的内容,尽量不掺杂个人色彩,分析数据供大家参考。
写在前面
小马哥Tips:
本套试题难度分析:
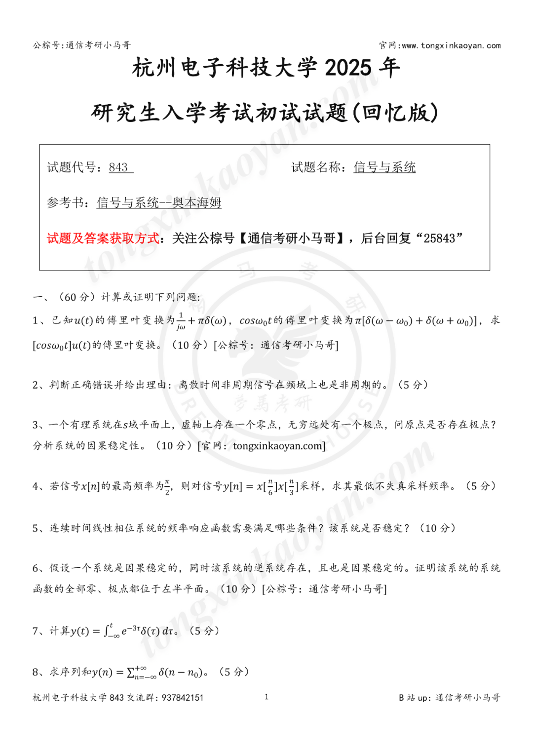
本套试题整体难度中等偏上,第一大题的60分的计算和证明题,说实话很恶心人,想拿满分难。后面大题倒是还好,二、三、四、五、六都是常规题,主要是第一大题。考查内容覆盖广泛,既包括傅里叶变换、拉普拉斯变换、Z变换等基础知识点的直接应用,也涉及系统的因果性、稳定性分析与频域特性等综合性较强的问题。注重对概念理解、公式掌握和计算能力的全面考查。
22、23、24年的真题我都做过,解析大家下面自取:
一、考研择校分析
-
傅里叶变换基本性质
-
离散时间傅里叶变换(DTFT) -
帕塞瓦尔定理 -
冲激函数性质 -
序列求和 -
Z变换与系统函数 -
拉普拉斯变换与系统响应 -
奈奎斯特采样定理 -
线性相位系统条件 -
系统级联结构
-
大家在强化阶段,在这里找到和你报考院校对应的参考教材为同一本的考研真题,拿来优先练手,专题强化。 -
所有真题务必先做完,再去看解析。真题很宝贵,无论是题目质量还是考察方式都会优于市面上的模拟题,请务必珍惜。
![图片[2]-【25真题】难!慎选!一堆简答和证明!-梦马考研](https://oss.tongxinkaoyan.com/oss://tongxinkaoyan/2025/09/frc-90140479c1ad1b52d28850281d39d97b.png)
![图片[3]-【25真题】难!慎选!一堆简答和证明!-梦马考研](https://oss.tongxinkaoyan.com/oss://tongxinkaoyan/2025/09/frc-ced78a42515f3d956ff61e2f446c5775.png)
![图片[4]-【25真题】难!慎选!一堆简答和证明!-梦马考研](https://oss.tongxinkaoyan.com/oss://tongxinkaoyan/2025/09/frc-8d1c99d5cfca0e5c463a809f3965f763.jpeg)
真题详细解析领取,请于公粽号后台回复:25843
留个点赞和在看再走呀~
你们是我更新的唯一动力!
请做完再看解析哦~
本文所用到的分析数据、录取名单会上传到杭州电子科技大学843的考研交流q群:937842151,群内会不定期上传复习文件与各种资料,欢迎大家进群交流学习!
![图片[5]-【25真题】难!慎选!一堆简答和证明!-梦马考研](https://oss.tongxinkaoyan.com/oss://tongxinkaoyan/2025/09/frc-3238e1b899f55e392f7ba828c6f4dc9c.jpeg)
![图片[6]-【25真题】难!慎选!一堆简答和证明!-梦马考研](https://oss.tongxinkaoyan.com/oss://tongxinkaoyan/2025/09/frc-03c939654f23daee01e819ca4a69fe29.jpeg)
B站:通信考研小马哥
公众号:通信考研小马哥
官网:tongxinkaoyan.com
© 版权声明
文章版权归作者所有,未经允许请勿转载。
THE END





























































- 最新
- 最热
只看作者