![图片[1]-【成电858】信号与系统考研配套30h课程-重点知识点勾画(讲义齐全)-电子科技大学858-梦马考研](https://oss.tongxinkaoyan.com/oss://tongxinkaoyan/2024/01/frc-062dfd056bfc4f7b9deacf2ba63374fc.png)
电子科技大学858怎么学?重点?考纲?课程?
小马哥联合22级成电858考研专业课高分学长免费为大家做了知识点重点勾画以及小马哥课时对照. 信号与系统考研配套14h课程(持续更新中…),小马哥分成了84个考研知识点,还有15h习题课程!大家可以结合重要程度观看~效果更佳!
公众号【通信考研小马哥】回复:[讲义]获取课程配套讲义,习题
![图片[2]-【成电858】信号与系统考研配套30h课程-重点知识点勾画(讲义齐全)-电子科技大学858-梦马考研](https://oss.tongxinkaoyan.com/oss://tongxinkaoyan/2024/01/frc-43e30ea8db18c3ff8c9d7654e730267d.gif)
配套课程(主页):通信考研小马哥-信号与系统考研免费
![图片[3]-【成电858】信号与系统考研配套30h课程-重点知识点勾画(讲义齐全)-电子科技大学858-梦马考研](https://oss.tongxinkaoyan.com/oss://tongxinkaoyan/2024/01/frc-66631abc9868de76ce84724b915c7d76.jpeg)
![图片[4]-【成电858】信号与系统考研配套30h课程-重点知识点勾画(讲义齐全)-电子科技大学858-梦马考研](https://oss.tongxinkaoyan.com/oss://tongxinkaoyan/2024/01/frc-5af918ea30987346fdc6f56fd5ca4527.jpeg)
![图片[5]-【成电858】信号与系统考研配套30h课程-重点知识点勾画(讲义齐全)-电子科技大学858-梦马考研](https://oss.tongxinkaoyan.com/oss://tongxinkaoyan/2024/01/frc-7d87395d8f343606fc9a1edc3c7a31c8.png)
话不多说,上干货!!
信号与系统重点勾画
![图片[6]-【成电858】信号与系统考研配套30h课程-重点知识点勾画(讲义齐全)-电子科技大学858-梦马考研](https://oss.tongxinkaoyan.com/oss://tongxinkaoyan/2024/01/frc-4c0ee7a52c658bc1569995eb51626eb7.png)
公众号【通信考研小马哥】回复:[成电]获取完整版重点分析
教材
官方推荐教材:
- 《信号与系统》 何子述
![图片[7]-【成电858】信号与系统考研配套30h课程-重点知识点勾画(讲义齐全)-电子科技大学858-梦马考研](https://www.tongxinkaoyan.com/wp-content/themes/zibll/img/thumbnail-lg.svg)
![图片[8]-【成电858】信号与系统考研配套30h课程-重点知识点勾画(讲义齐全)-电子科技大学858-梦马考研](https://www.tongxinkaoyan.com/wp-content/themes/zibll/img/thumbnail-lg.svg)
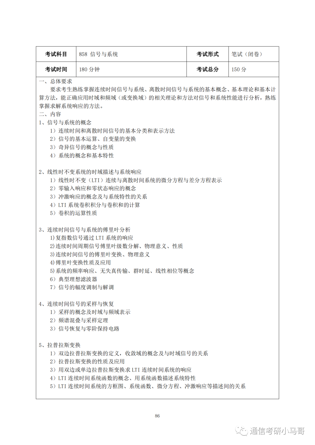
考纲
2022年成电858考研大纲:
![图片[9]-【成电858】信号与系统考研配套30h课程-重点知识点勾画(讲义齐全)-电子科技大学858-梦马考研](https://oss.tongxinkaoyan.com/oss://tongxinkaoyan/2024/01/frc-19264098013f2362c9f72af2735010ef.png)
![图片[10]-【成电858】信号与系统考研配套30h课程-重点知识点勾画(讲义齐全)-电子科技大学858-梦马考研](https://oss.tongxinkaoyan.com/oss://tongxinkaoyan/2024/01/frc-27e499890cf75d49427c60f0df79dd4a.png)
END
![图片[11]-【成电858】信号与系统考研配套30h课程-重点知识点勾画(讲义齐全)-电子科技大学858-梦马考研](https://oss.tongxinkaoyan.com/oss://tongxinkaoyan/2024/01/frc-03c939654f23daee01e819ca4a69fe29.jpeg)
B站:通信考研小马哥
公众号:通信考研小马哥
知乎:通信考研小马哥
© 版权声明
文章版权归作者所有,未经允许请勿转载。
THE END


![图片[7]-【成电858】信号与系统考研配套30h课程-重点知识点勾画(讲义齐全)-电子科技大学858-梦马考研](https://oss.tongxinkaoyan.com/oss://tongxinkaoyan/2024/01/frc-d4774aa15d73f787b38930de1aa49eca.png)
![图片[8]-【成电858】信号与系统考研配套30h课程-重点知识点勾画(讲义齐全)-电子科技大学858-梦马考研](https://oss.tongxinkaoyan.com/oss://tongxinkaoyan/2024/01/frc-456097a420f7f73d138c4e3be0885c1b.png)
![图片[12]-【成电858】信号与系统考研配套30h课程-重点知识点勾画(讲义齐全)-电子科技大学858-梦马考研](https://oss.tongxinkaoyan.com/oss://tongxinkaoyan/2024/01/frc-29655a27798f042262012ab126fe1dd3.gif)





























































暂无评论内容