![图片[1]-最强“双非”!所有专业爆冷!最低273分上岸!深圳大学902-梦马考研](https://oss.tongxinkaoyan.com/oss://tongxinkaoyan/2024/01/frc-d8479d0ecaa63ed8894574c293e50886.jpeg)
我不进行报考院校的推荐,但我会做充足客观的数据分析,帮助大家进行报考前的千层博弈。这个择校分析专题会为大家结合:初试复试占比、复试录取规则(是否公平)、往年录取录取名单、招生人数、分数线、专业课难度等进行分析。希望能够帮到大家!
–所有数据来源于研招网,如有错误,欢迎指正,谢谢!
整理不易,希望大家帮我点点赞!
23年好考,不代表24年好考!我只做现有数据分析,不进行分数线的预测!我也没办法预测!
一、学校及专业介绍
深圳大学(Shenzhen University),简称“深大”,位于广东省深圳市。入选广东省高水平大学重点建设高校,粤港澳高校联盟成员单位。深圳大学于1983年经中华人民共和国国务院批准创办。北京大学援建中文、外语类学科,清华大学援建电子、建筑类学科,中国人民大学援建经济、法律类学科。可以说是清华北大的亲儿子。
虽然非985、211、双一流,但是地理位置优渥,近年发展迅猛,综合实力颇为强劲,已经赶超国内部分211大学,社会认可度高。在2023年软科中国大学排名中,深圳大学摘得最强“双非”桂冠。大家最耳熟能详的校友莫过于腾讯小马哥。
![图片[2]-最强“双非”!所有专业爆冷!最低273分上岸!深圳大学902-梦马考研](https://oss.tongxinkaoyan.com/oss://tongxinkaoyan/2024/01/frc-49cbe344a8247062b7e6ff13ed8b8a5e.jpeg)
1.1 招生情况
深圳大学初试考信号的专业在电子与信息工程学院(简称电信院)下。一共有五个招生方向,分别是电信院的学硕081000信息与通信工程、专硕085401新一代电子信息技术、专硕085402通信工程、广东省数字创意技术工程实验室的专硕085401新一代电子信息技术、大数据图像和通信应用产教联合创新中心的专硕085402通信工程。
信息与通信工程学科是广东省攀峰重点学科,在教育部第四次学科评估中被评为B。2021年软科世界一流学科排名中本院通信工程学科世界排名第30。
划重点!不愧为最强双非,有底气!学硕专硕均考数一/英一!
图1:23年招生专业情况表
![图片[3]-最强“双非”!所有专业爆冷!最低273分上岸!深圳大学902-梦马考研](https://oss.tongxinkaoyan.com/oss://tongxinkaoyan/2024/01/frc-9b11e03f23f55fe53e839344193e702f.png)
高校定位:双非,普通一本
学科评级:信息与通信工程 B
考试科目:902电子信息与通信系统综合
23年招生:23年深圳大学信号相关专业公开拟招生总人数223人,其中学硕49人,专硕174人。
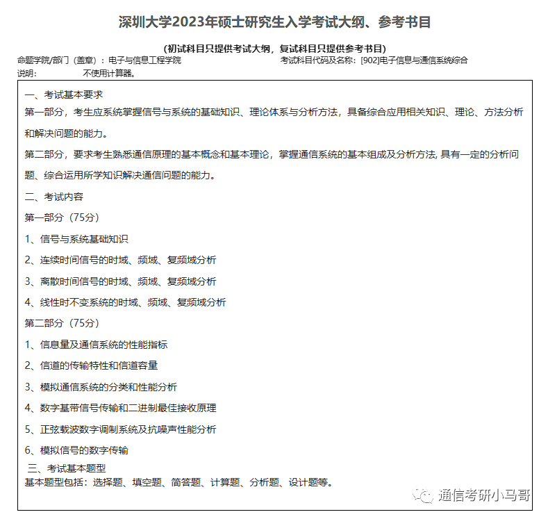
1.2 初试书目
图2:902初试考试大纲(来源深圳大学官网)
![图片[4]-最强“双非”!所有专业爆冷!最低273分上岸!深圳大学902-梦马考研](https://oss.tongxinkaoyan.com/oss://tongxinkaoyan/2024/01/frc-9491c335fa04a3d6ebaa339663f80c76.png)
小马哥Tips:
深圳大学902初试科目只提供考试大纲,不提供参考书目。推荐用奥本海姆版本。
另外我联合深圳大学上岸的高分学长做了深圳大学902的重点知识勾画,可以下面链接自取:
1.3 复试科目及参考书目
图3:复试科目
![图片[5]-最强“双非”!所有专业爆冷!最低273分上岸!深圳大学902-梦马考研](https://oss.tongxinkaoyan.com/oss://tongxinkaoyan/2024/01/frc-47c9dee52fc38af73bd28d30f64e87da.png)
图4:复试科目[F104]专业综合知识考核(来源深圳大学官网)
![图片[6]-最强“双非”!所有专业爆冷!最低273分上岸!深圳大学902-梦马考研](https://oss.tongxinkaoyan.com/oss://tongxinkaoyan/2024/01/frc-c67697a915d56d2818370e4d8ba6de05.png)
小马哥Tips:
深圳大学902的复试科目为[F104]专业综合知识考核,且不提供参考书目及考试大纲。极其考验考生平时自身的专业综合素质。
1.4 复试方案
①复试比例:一般为本专业录取指标(不含推免生)的150%(小数点进位)。一志愿上线(《国家初试成绩基本要求》A类线)考生数未达到录取指标130%的专业原则上须接收调剂;达到本专业录取指标的130%,但低于150%的专业可视具体情况决定是否接收调剂生;超过150%的专业不再接收调剂生。(这段话非常重要,说了什么情况下招调剂,以及复录比的规则)
②复试内容:复试分为三个部分:英语测试、专业课面试、综合面试。无笔试!
③复试分数构成:包括英语测试(80分)、专业课面试(100分)、综合面试(120人)。
复试成绩(300分)=英语测试(80分)+专业课面试(100分)+综合面试(120分)
(1)英语测试:满分80分,占复试成绩26.7%
(2)专业课面试:满分100分,占复试成绩33.3%
(3)综合面试:满分120分,占复试成绩40%
④录取规则:
总成绩(800分)=初试成绩(500分)+复试成绩(300分)
复试总分保留小数点后两位数,按总成绩从高分到低分录取,如总成绩相同,则按复试总分、面试总分、初试业务课总分、初试外国语、初试业务课一、初试业务课二科目顺序从高分到低分录取。
复试总成绩低于复试满分60%(180分)者不予录取,面试具有一票否决权!
小马哥Tips:
①初试、复试权重为5:3,复试占比不高,但是复试只有面试,无笔试。
②面试对上岸(含英语口语)的影响为(300/800)*0.4=37.5%,占比较高,同学们一定要认真对待。
二、23年招生录取分析
2.1 初试成绩分布
根据官网给出的数据,我为大家整理并分析了今年的考研成绩分布情况,各专业录取情况表。详细数据如下:
图5:深圳大学23年招生录取情况表
![图片[7]-最强“双非”!所有专业爆冷!最低273分上岸!深圳大学902-梦马考研](https://oss.tongxinkaoyan.com/oss://tongxinkaoyan/2024/01/frc-0ce11bb5e8eb5c25ea38ffd501074c4a.png)
小马哥Tips:
①2023年深圳大学初试考信号相关的专业总拟招生223人。其中电信院公开拟招生人数205人,电院所有专业统统爆冷,都没招满,可接收调剂。广东省数字创意技术工程实验室拟招生10人,大数据图像和通信应用产教联合创新中心拟招生8人,两个实验室均不接收调剂。
②电院的专硕085401新一代电子信息技术招生人数最多,占总拟招生人数的36.8%。各专业的复录比都在1.0左右,只刷两个人,相当保护一志愿!。
③相同专业,实验室的复试分数线都比电院的高。085401新一代电子信息技术实验室复试分数线比电院高7分。085402通信工程实验室复试分数线比电院高2分。所以对于想进实验室的同学们,初试成绩的要求是更高的。
④录取的初试最高分是420分,来自电院的085402通信工程。录取的最低分是273分,来自电院的085401新一代电子信息技术和085402通信工程。相差147分!
2.2 各专业分数段分布
以下是各专业初试分数分布段情况,黑色为录取分数,红色为被刷掉的分数。
图6:23年深圳大学902信息与通信工程初试成绩分布图
![图片[8]-最强“双非”!所有专业爆冷!最低273分上岸!深圳大学902-梦马考研](https://oss.tongxinkaoyan.com/oss://tongxinkaoyan/2024/01/frc-cdfdd1f7de9b449c0334be80c1b19869.png)
图7:23年深圳大学902信息与通信工程柱形图(来源:公众号通信考研小马哥)
![图片[9]-最强“双非”!所有专业爆冷!最低273分上岸!深圳大学902-梦马考研](https://oss.tongxinkaoyan.com/oss://tongxinkaoyan/2024/01/frc-462bb57301d7ae7018ef1660455a3279.jpeg)
小马哥Tips:
从录取情况可以看出只要进入复试基本都能录取。但是不知道为什么会刷掉一个一志愿初试第一418分的同学。我百思不得其解,因为没录取的同学,就没有复试成绩,所以我不知道这位同学是主动放弃还是被刷,主动放弃的可能更大。因为从其他方向的录取情况来看,这么高的分,基本不会被刷。莫不是因为考了400+,去调剂更好的学校了?如果有同学可以为我解惑,告诉我为什么?
图8:23年深圳大学902新一代电子信息技术(电院)初试成绩分布图
![图片[10]-最强“双非”!所有专业爆冷!最低273分上岸!深圳大学902-梦马考研](https://oss.tongxinkaoyan.com/oss://tongxinkaoyan/2024/01/frc-1153fda51ba1aca0e76c4bd53416c4bb.png)
图9:23年深圳大学902新一代电子信息技术(电院)柱形图
![图片[11]-最强“双非”!所有专业爆冷!最低273分上岸!深圳大学902-梦马考研](https://oss.tongxinkaoyan.com/oss://tongxinkaoyan/2024/01/frc-ffd5d3596de699e73e494134810a0366.jpeg)
小马哥Tips:
注意!我在统计分析的时候录取人数去除了1个士兵计划和1个港澳台招生,共2人。除此之外刷掉了2个低分段的,其他全部录取。录取的最低分是273分,被刷掉的最高分是287分,相差不大,仅为14分。
(1)考360+共有8人,被刷0人,上岸率:100%
(2)考330-359共有16人,被刷0人,上岸率:100%
(3)考300-329共有31人,被刷0人,上岸率:100%
(4)考290-299共有3人,被刷0人,上岸率:100%
(5)考280-289共有8人,被刷1人,上岸率:87.5%
(6)考273-279共有8人,被刷1人,上岸率:87.5%
图10:23年深圳大学902新一代电子信息技术(广东省数字创意技术工程实验室)初试成绩分布图
![图片[12]-最强“双非”!所有专业爆冷!最低273分上岸!深圳大学902-梦马考研](https://oss.tongxinkaoyan.com/oss://tongxinkaoyan/2024/01/frc-db48992ae7abfd7057e418f3ea2e2c65.png)
图11:23年深圳大学902新一代电子信息技术(广东省数字创意技术工程实验室)柱形图
![图片[13]-最强“双非”!所有专业爆冷!最低273分上岸!深圳大学902-梦马考研](https://oss.tongxinkaoyan.com/oss://tongxinkaoyan/2024/01/frc-3b0dbfc9181e68f85a806df0320a5528.jpeg)
小马哥Tips:
进面同学仅被刷掉1人321分,分数超平均分2分。
(1)考340+共3人,被刷0人,上岸率:100%
(2)考320-339共2人,被刷1人,上岸率:50%
(3)考300-319共2人,被刷0人,上岸率:100%
(4)考280-299共3人,被刷0人,上岸率:100%
图12:23年深圳大学902通信工程(电院)初试成绩分布图
![图片[14]-最强“双非”!所有专业爆冷!最低273分上岸!深圳大学902-梦马考研](https://oss.tongxinkaoyan.com/oss://tongxinkaoyan/2024/01/frc-a75fa57dfe8c3e500df7790b9399c4da.png)
图13:23年深圳大学902通信工程(电院)柱形图
![图片[15]-最强“双非”!所有专业爆冷!最低273分上岸!深圳大学902-梦马考研](https://oss.tongxinkaoyan.com/oss://tongxinkaoyan/2024/01/frc-996f2515699905cc41528a7f34ed7cf7.jpeg)
小马哥Tips:
进面同学仅被刷1人317分,低于平均分5分,高于录取最低分44分。
(1)考380+共4人,被刷0人,上岸率:100%
(2)考360-379共6人,被刷0人,上岸率:100%
(3)考340-359共8人,被刷0人,上岸率:100%
(4)考320-339共6人,被刷0人,上岸率:100%
(5)考300-319共13人,被刷1人,上岸率:92.3%
(6)考273-299共18人,被刷0人,上岸率:100%
图14:23年深圳大学902通信工程(大数据图像和通信应用产教联合创新中心)初试成绩分布图
![图片[16]-最强“双非”!所有专业爆冷!最低273分上岸!深圳大学902-梦马考研](https://oss.tongxinkaoyan.com/oss://tongxinkaoyan/2024/01/frc-33ee0cfa9b28b73118b2110cc4dc1f8c.png)
图15:23年深圳大学902通信工程(大数据图像和通信应用产教联合创新中心)柱形图(来源:公众号通信考研小马哥)
![图片[17]-最强“双非”!所有专业爆冷!最低273分上岸!深圳大学902-梦马考研](https://oss.tongxinkaoyan.com/oss://tongxinkaoyan/2024/01/frc-bfaef69646e17565d852d096930379c1.jpeg)
小马哥Tips:
所有进面同学全部录取!录取最高分和录取最低分相差102!
(1)考340+共1人,被刷0人,上岸率:100%
(2)考300-339共3人,被刷0人,上岸率:100%
(3)考275-299共4人,被刷0人,上岸率:100%
2.3 各专业录取平均分
图16:23年深圳大学各专业初试平均分
![图片[18]-最强“双非”!所有专业爆冷!最低273分上岸!深圳大学902-梦马考研](https://oss.tongxinkaoyan.com/oss://tongxinkaoyan/2024/01/frc-90404d70fdba8e8a3b15231b48ced69c.png)
小马哥Tips:
考902专业课的专业平均分都在320左右,最低分也在275,国家线左右。
三、往年难度分析
图17:深圳大学信号相关专业近三年录取情况
![图片[19]-最强“双非”!所有专业爆冷!最低273分上岸!深圳大学902-梦马考研](https://oss.tongxinkaoyan.com/oss://tongxinkaoyan/2024/01/frc-a6665d5b3204216c9245bc7d64ff70dd.png)
小马哥Tips:
①可以从图中看出电院的拟招生名额基本在大幅扩招,22到23年电院081000信息与通信工程扩招12人,电院085401新一代电子信息技术扩招14人,电院085402通信工程扩招22人。但是电院081000信息与通信工程21年到22年缩招7人。
②形成对比的是,实验室在大幅缩招,22-23年广东省数字创意技术工程实验室的085401新一代电子信息技术缩招10人,一半!22-23年大数据图像和通信应用产教联合创新中心的085402通信工程缩招11人,57.9%!
③实际录取统考人数基本上都是大于拟招生人数的。复试线也大都在国家线附近,平均分在320左右,最低分在270,280左右,十分友好。
④23年位置感知与探测广东省工程技术研究中心和人工智能与现代通信研究院未面向统招招生。广东省数字创意技术工程实验室和大数据图像和通信应用产教联合创新中心也是从22年开始面向统招招生。想进实验室的同学一定要多多注意官网发布的招生计划,及时调整自己的考试目标。
⑤近3年的录取平均分,都是在310-320分左右,要求不高的同学,可以看一看,据说学校经费很足
如果觉得有用的话,麻烦点点赞和在看,我将持续输出择校系列文章,为大家择校路上保驾护航!站好最后一班岗!
四、专业课难度分析
图18:23年深圳大学902信号专业课分数
![图片[20]-最强“双非”!所有专业爆冷!最低273分上岸!深圳大学902-梦马考研](https://oss.tongxinkaoyan.com/oss://tongxinkaoyan/2024/01/frc-ce4244733c58b976e4daf3140f7082b6.png)
小马哥Tips:
深圳大学23年902专业课平均分在100分左右。不是很高,可能有难度。录取的最低分是61分,录取的最高分是136分,跨度75分!深圳大学是很看重专业课的,同学们一定要重视起来。
最后希望大家帮我点点赞!
本文所用到的分析数据、录取名单会上传到深圳大学902的考研交流群q群:452299803,群内会不定期上传复习文件与各种资料,欢迎大家进群交流学习!
![图片[21]-最强“双非”!所有专业爆冷!最低273分上岸!深圳大学902-梦马考研](https://oss.tongxinkaoyan.com/oss://tongxinkaoyan/2024/01/frc-599fecd2de6a8a39d16fb18b010c4b2c.jpeg)

B站:通信考研小马哥
公众号:通信考研小马哥
知乎:通信考研小马哥






























































暂无评论内容