![图片[1]-这所Top3顶尖院校,专业课不简单!复旦大学956/957-梦马考研](https://oss.tongxinkaoyan.com/oss://tongxinkaoyan/2024/01/frc-5e67994bfee513f5c6284f7e45899c7f.jpeg)
本期为大家整理热门院校“复旦大学”的择校分析(有同学昨天咨询我复旦,小马哥必须有求必应,连夜调研,复旦择校分析送给你),这个择校分析专题会为大家结合:初试复试占比、复试录取规则(是否公平)、往年录取录取名单、招生人数、分数线、专业课难度等进行分析。希望能够帮到大家!
–所有数据来源于研招网,如有错误,欢迎指正,谢谢!
整理不易,希望大家帮我点点赞
一、学校及专业介绍
复旦大学(FDU,简称复旦),除清北之外的顶尖学府,想必不用我过多介绍,Top3之一(众所周知,Top3有好多所,但我心目中的Top3永远是上海交大)。截至2022年,复旦大学位列2022软科中国大学排名第5名,在2023年QS世界大学排名位列第34名。排名看看就行,但是复旦绝对是家喻户晓的存在。
1.1 招生情况
23年一共2个方向进行招生,且分别划线!两门科目代码都不一样,同学们在报考的时候多多注意,其中电子信息有5个研究方向,01 02 03 04均考957信号与信息系统(二),05考958基础物理,956专业没有看到有招生!所以大家通信考研考复旦大学,应该就是考957。需要注意的是专硕学硕都是三年学制,专硕为数二/英二。
![图片[2]-这所Top3顶尖院校,专业课不简单!复旦大学956/957-梦马考研](https://oss.tongxinkaoyan.com/oss://tongxinkaoyan/2024/01/frc-6ed28d91f0d295739acc9c7510ed25ca.png)
高校定位:985 211 Top3之一
学科评级:信息与通信工程C
考试科目:956信号与信息系统、957信号与信息系统(二)
23年复旦大学信息科学与工程学院统考拟招生167人
小马哥Tips:虽然学科评级只有C,到了这个等级的院校,学科评级也没有那么重要了,毕竟考上清北复交,确实是件值得骄傲的事情,找工作也是很有优势的。对这个我还是比较有发言权的,不夸张的说,复旦和上海交大的名校效应,辐射了整个上海以及其周边区域!复旦值得你努力!
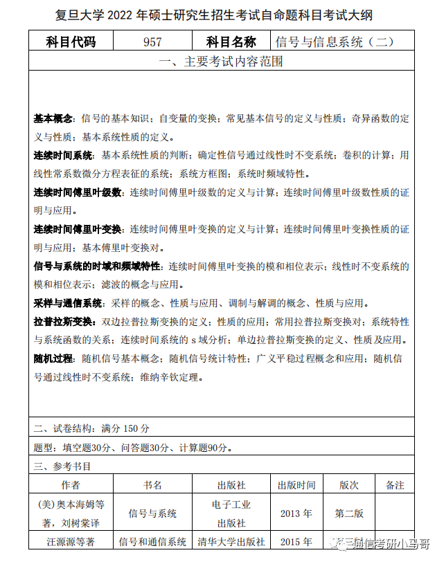
1.2 初试书目
![图片[3]-这所Top3顶尖院校,专业课不简单!复旦大学956/957-梦马考研](https://oss.tongxinkaoyan.com/oss://tongxinkaoyan/2024/01/frc-d8c8dcb69d0ef7b6000e0ceb502593de.png)
![图片[4]-这所Top3顶尖院校,专业课不简单!复旦大学956/957-梦马考研](https://oss.tongxinkaoyan.com/oss://tongxinkaoyan/2024/01/frc-9d2fe0449a055504609c36ce93d8e650.png)
小马哥Tips:注意复旦考两门课,信号与系统和通信原理的部分内容(随机过程部分)。信号占大部分。我询问往届的学弟学妹他们大多数使用的参考书目是郑君里版本和奥本海姆版本,通信原理这一块可以多参考参考《通信原理》第七版(樊昌信 曹丽娜等著)。再看看官网推荐的汪源源版本,查缺补漏。划重点,复旦不考离散,信号与系统部分的内容也不多!
另外我做了复旦大学的重点知识勾画,可以下面链接自取:
1.3 复试科目及参考书目
复旦大学这两年没有笔试,复试都是面试,明年怎么样不确定,毕竟复旦这两年一直在改呀改呀改,大家以最新考纲为准。没有公布科目,只有面试,说明一切皆有可能,更侧重综合实力,会在复试过程问专业课和本科科目问题。好好准备!
1.4 复试方案
①分数计算规则:
初试成绩500分,复试成绩100分,以加权平均分比例的形式进行计算。
②录取规则:
总成绩=(初试成绩/5)×50%+复试成绩×50%。加权后总分100分=(500/5)×50%+(100×80%+100×20%)×50%,录取按总成绩从高到低的顺序排序,依据招生计划数顺次拟录取。
③复试分数构成:
复试总成绩(满分50)=[专业课考核成绩(满分80)+外语听说能力测试成绩(满分20)]×50%,面试对录取的影响为50%(包括英语能力)。
小马哥Tips:复旦大学的初试复试比是5:5,初试复试都很重要!由于复旦复试比较特殊专业课考核不采取笔试的方式而是进行面试随机提问,所以面试对复试影响直接就是100%,所以同学们一定要好好准备复试,初试分数越高,就可以多对冲一些复试风险优势。
二、23年招生录取分析
2.1 初试成绩分布
根据官网给出的数据,我为大家整理并分析了今年的考研成绩分布情况,各专业录取成绩的最高分和最低分。需要注意的是下面录取名额均除去了预审制上线的同学,详细数据如下:
图1:23年录取名额录取情况
![图片[5]-这所Top3顶尖院校,专业课不简单!复旦大学956/957-梦马考研](https://oss.tongxinkaoyan.com/oss://tongxinkaoyan/2024/01/frc-c974301cdfcd79607e9c349b498c81e5.png)
注:此表所有信息收录于复旦大学研招网,如有错误欢迎指正,复旦大学957信号与系统考研交流群:1032169870
小马哥Tips:
① 复旦由于专业课简单,另外考数二英二,每年分数都会非常高!录取最高分出447分大佬,来自于新一代电子信息技术,录取最低分和最高分分差最高达97分!
② 复旦的01-04方向,统一划了复试分数线343分,这里我没有找到更加详细的文件说明,但我推测应该按照方向优先录取,所以报方向是比较重要的,因为复试如果报了不卷的方向,会有优势。
③ 可以看到01 02 04这三个方向招生人数都比较多且复录比都在1.2左右。03相对于其他三个方向招生人数较少,且复录比较高为1.7,且录取最低分368分也是比较高的。
④ 录取最高分出447分大佬,来自于新一代电子信息技术,录取最低分和最高分分差最高达97分!
2.2 各专业分数段分布
以下是各专业初试分数分布段情况,黑色为录取分数,红色为被刷掉的分数。
图2:复旦大学23年电子信息01初试成绩分数段分布
图3:复旦大学23年电子信息02初试分数段分布
图4:复旦大学23年电子信息03初试分数段分布
图5:复旦大学23年电子信息04初试分数段分布
小马哥Tips:
① 因为所有研究考试科目均一致,所以通过分数就可以看出每个专业竞争压力大小。其中电子信息01方向400以上19人,电子信息02方向400以上16人,电子信息03方向400以上5人,电子信息04方向400以上16人。400+以上一共有56人。占比56/167=33.5%,也就是每3个上岸的里面就有1个400+。所以孩子们,不是题目越简单,上岸就越容易,你简单别人也简单。
② 但考到400+的同学,没有被刷掉的,所以还是稳的。题目简单,就要奔着400+努力。
③ 四个研究方向录取最高分和最低分分差都比较大,都在60分以上的差值范围,四个方向考400+的大佬特别多,380分以上的比例占整个分数段的绝大部分,不愧是报考复旦的同学们,一个个都往死里“卷”,除开生物医学工程方向复录比是1.7且招收人数较少以外,每个研究方向招收人数都比较多,且复录比都比较低,感兴趣的同学可以多卡看看。
2.3 各专业录取平均分
图10:复旦大学23年各专业录取平均分表
小马哥Tips:
可以看到四个研究方向的平均分都不低,尤其是电子信息03竟然高达399.81分!其他的三个方向都在370以上,如此惊人的分数线,即使专业课和公共课简单,也看得出来大家都非常努力了。
三、22和23年招生录取分析
图11:复旦大学近两年电子信息录取情况表
小马哥Tips:
① 22年之前的没有什么参考价值,考试科目,方向都有改变,所以在这里只分析22年之后的数据。
② 22年可以说是相当恐怖的一年了,电子信息专业01-09统一划线且院线竟然高达384分!!如此高的分数把多少同学拒之门外,而到了23年分数线又爆降41分,大小年趋势十分明显。数据给你们,请自行博弈。
四、专业课难度分析
图12:复旦大学近两年电子信息专业课录取平均分
图13:复旦大学近两年电子信息专业课分数情况表
小马哥Tips:
因为我做过22年复旦大学专业课的真题,真的是非常简单,复旦还不考离散,22年的题目,个人认为复习两个月足够拿到130+。所以今天多加了一个环节,分析复旦957的专业课难度。
① 可以看到复旦22年专业课平均分在136分,实话实说,这个分数都快属于出题事故了。因为没有办法通过专业课产生区分度,会对专业课学的好的同学有一些“不公平”。但是23年应该是适当提升了难度,平均分拉到了122分,但是说实话还是很高。说明复旦的题目仍然不难。
② 22年专业课最高分146分,最低分115分,根本没有拉开分差。22年最高分145,最低分92分,这下算还合格。23年我预测他专业课应该也不会太难,毕竟这种过渡需要一个过程。
总结:我觉得复旦的专业课难度,还配不上复旦这样顶尖学府的存在。
那么问题来了:现在报考复旦是不是可以捡漏?
答:当然不是,你简单别人也简单。复旦23年上岸同学中,每3个人就有1个400+。如果你有自信公共课考高分,专业课觉得自己学不好,想挑个专业课简单的,可以冲。
五、复旦22年真题
我做了复旦大学的22年真题,并整理出了解析,同学们可以下面链接自取。
复旦大学不考离散,2022年真题非常简单,甚至没有某些双非的专业课难。
最后希望大家帮我点点赞!
本文所用到的分析数据、录取名单会上传到复旦大学857的考研交流群,群内会不定期上传复习文件与各种资料,欢迎大家进群交流学习!

B站:通信考研小马哥
公众号:通信考研小马哥
知乎:通信考研小马哥






























































暂无评论内容