![图片[1]-即将小年,当心扎堆!老牌985!-梦马考研](https://oss.tongxinkaoyan.com/oss://tongxinkaoyan/2025/06/frc-80eb709fee446259eb62f64a17b50448.jpg)
整理不易,希望大家帮我点点赞!
往年好考,不代表以后好考!我只做现有数据分析,不进行分数线的预测!我也没办法预测!
一、学校及专业介绍
1.1 招生情况
25年湖南大学考信号与系统的只有一个专业:学硕081000信息与通信工程
划重点!学硕考数一英一。
![图片[2]-即将小年,当心扎堆!老牌985!-梦马考研](https://oss.tongxinkaoyan.com/oss://tongxinkaoyan/2025/06/frc-c8c267f091e3f69d28b90dce21ea2393.png)
高校定位:985
学科评级:信息与通信工程 C+
考试科目:828 信号与系统
25年招生:25年湖南大学828公开拟招生14人,进复试18人,复录比1.29。
1.2 初试书目
图2:25年湖南大学初试828参考书目
![图片[3]-即将小年,当心扎堆!老牌985!-梦马考研](https://oss.tongxinkaoyan.com/oss://tongxinkaoyan/2025/06/frc-679a6298f6bcaf05e102bfe549794d71.jpeg)
小马哥Tips:
湖南大学828信号与系统官网给出参考书目:
①《信号与系统》吴大正,高等教育出版社第5版。
另外我联合上岸的高分学长学姐做了湖南大学信号与系统部分的重点知识勾画,可以点击下面链接自取:
1.3 复试科目及参考书目
图3:25年湖南大学复试科目及其参考书目
![图片[4]-即将小年,当心扎堆!老牌985!-梦马考研](https://oss.tongxinkaoyan.com/oss://tongxinkaoyan/2025/06/frc-9898099b7aa21beb58fb435acd2cee31.png)
![图片[5]-即将小年,当心扎堆!老牌985!-梦马考研](https://oss.tongxinkaoyan.com/oss://tongxinkaoyan/2025/06/frc-0f9033991b5df5eb984fa109a3597860.png)
小马哥Tips:
湖南大学828信号与系统复试要考四门学科的知识,但官网大纲没有给出具体的参考书目,仅给出了机试的参考大纲。各位同学在准备复试的时候建议多向往届学长学姐取取经。
1.4 复试方案
①复试内容与分数构成:
湖南大学828信号与系统复试由三个部分组成
(1)专业课笔试(100分)
闭卷考试,考试时间120分钟;
(2)机试(300分)
在线编程,考试时间150分钟。成绩不计入总成绩。
(3)专业综合面试(140分)
专业综合面试采用面试的形式,考生需提供个人简历、学习成绩单、各类奖励情况、科研成果、毕业论文或实习实践报告等材料,每名考生面试总时间一般不少于20分钟。主要考察考生的思维、创新、反应、表达等能力,个人基本素质、心理健康状况,外语听力和口语水平以及思想政治素质和道德品质等情况。
对思想政治素质和道德品质的考察,主要考核政治态度、思想表现、道德品质、遵纪守法、诚实守信等方面情况,其结果不计入考生综合面试成绩,但考核不合格者不予录取。面试全程录音录像。
复试成绩(240分)=复试笔试成绩(100分)+综合能力素质面试(100分)
②综合成绩分数构成:
总成绩(740分)=初试成绩(500分)+复试成绩(240分)
③拟录取原则:
按总成绩在专业/方向排名,由高到低依次录取。综合成绩相同时,初试高的优先录取!
注意:以下不予录取
-
专业综合面试规格化前成绩低于84分者不予录取;
-
规格化前复试成绩低于144分者不予录取;
-
机试不合格者不予录取;
-
思想政治素质和品德考核结果不合格;
小马哥Tips:
复试包括笔试和面试,其中复试院面试对上岸的影响为140÷740=18.9%,占比较低。但需要注意多个复试部分均有及格线,并且机试具有“斩杀权”,任何一个部分出问题都会无缘上岸,需要好好准备复试!
二、25年招生录取分析
2.1 初试成绩分布
根据官网给出的数据,我为大家整理并分析了今年的考研成绩分布情况,各专业录取情况表。详细数据如下:
图5:湖南大学25年招生录取情况表
![图片[6]-即将小年,当心扎堆!老牌985!-梦马考研](https://oss.tongxinkaoyan.com/oss://tongxinkaoyan/2025/06/frc-b7b62a05d337b6af3d358adc69512901.png)
小马哥Tips:
①2025年湖南大学公开拟招生总人数14人,一志愿人进复试18人,录取14人,录取率为:77.8%。复试分数线335分,分数还是相当高的。
②总的来说,湖南大学不论是复试分数线,复录比以及录取人数来看,该专业的竞争压力还是很大的。同时复试形式的多样化也带来了更大的复试压力,意向同学一定要结合数据分析自己的意向专业,在这种情况下,选择的重要性就不言而喻了。
2.2 各专业分数段分布
以下是各专业初试分数分布段情况,黑色为录取分数,红色为被刷掉的分数。
图6:25年081000信息与通信工程初试成绩分布图
![图片[7]-即将小年,当心扎堆!老牌985!-梦马考研](https://oss.tongxinkaoyan.com/oss://tongxinkaoyan/2025/06/frc-86fe356aa205444aed088613bdfd29e7.png)
图7:25年081000电信息与通信工程初初试成绩柱状图
![图片[8]-即将小年,当心扎堆!老牌985!-梦马考研](https://oss.tongxinkaoyan.com/oss://tongxinkaoyan/2025/06/frc-b7006cbd375e37d5b8118f8f1e393d6f.png)
小马哥Tips:
(1)375-395共2人,淘汰0人,上岸率:100%
(2)355-375共7人,淘汰0人,上岸率:100%
(3)335-355共9人,淘汰4人,上岸率:55.5%
2025年湖南大学081000通信工程18人进面,14人录取。被刷的同学全是在355分以下的同学。可以理解,毕竟初试占比超过67%,这提醒我们一定要打起12分的精神来应对初试,初试高分才是我们进入梦想院校的核心。
2.3 各专业录取平均分
图8:25年湖南大学828各专业录取平均分
![图片[9]-即将小年,当心扎堆!老牌985!-梦马考研](https://oss.tongxinkaoyan.com/oss://tongxinkaoyan/2025/06/frc-11d15e471bc31a510ee998d64d441dae.png)
小马哥Tips:
①25年湖南大学081000信息与通信工程的录取均分是360分,这的的确确算得上一个很高的分数了。最高分393分,近400分,强大,无需多言。
②最高分与最低分相差57分,分差并不大,但是最低分可都是336分,这可不低!只能说报考该专业的同学都是实力强劲的选手。当然客观反映出竞争压力确实不小,意向报考的同学需要谨慎。
三、往年难度分析
图9:湖南大学828历年录取情况
![图片[10]-即将小年,当心扎堆!老牌985!-梦马考研](https://oss.tongxinkaoyan.com/oss://tongxinkaoyan/2025/06/frc-4a614158b02ba80cc4666e515fde9d3e.png)
小马哥Tips:
①23年到25年通信工程复试分数线一直起伏不定,呈现典型的“大小年”趋势。拟招收人数波动并不大,基本都是1-2人的增减。
②但是该专业的复试分数波动如此剧烈,可见该校的热门程度,一旦有人发现了该专业分数较低,便有很多的人扎堆报考。该举措并非不可取,但是盲目扎堆只会给自己的考取增加相当的难度!各位同学在报考前一定一定要做好十足的调查!
四、专业课难度分析
图10:湖南大学828专业课分取情况
![图片[11]-即将小年,当心扎堆!老牌985!-梦马考研](https://oss.tongxinkaoyan.com/oss://tongxinkaoyan/2025/06/frc-145b99e41c31e5691509557a27e6154e.png)
小马哥Tips:
从数据中可以发现,湖师大平均分和中位数差不多,从表中可以推测出多数人的分数都在120分以下,可见该专业课是存在一些难度的。专业课最高分128分,更是侧面证明了该说法的。因此各位同学在初试时更加重视专业课才行!
如果有25年的真题可以投稿给我,会免费为大家做解析(公众号后台回复:投稿)
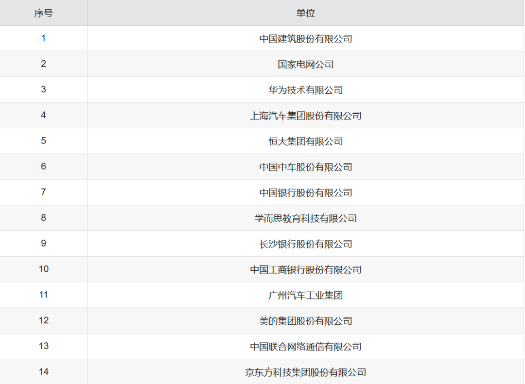
五、就业分析
![图片[12]-即将小年,当心扎堆!老牌985!-梦马考研](https://oss.tongxinkaoyan.com/oss://tongxinkaoyan/2025/06/frc-97be1aa468fc53913f2c3927162ff193.png)
小马哥Tips:
湖南大学作为老牌985院校,就业自然是不用多说!可以看一下这组数据:
2023届本科毕业生人数4855人,截至2023年8月31日,有4253人落实毕业去向,毕业去向落实率87.60%。其中,1915人内地升学,占比39.44%;428人出国(境)深造,占比8.82%;总深造率为48.26%。到世界和中国五百强企业就业962人,占到企业就业人数的63.62%,占总体毕业去向落实人数的22.62%。选调生等基层就业55人。
最后希望大家帮我点点赞!
本文所用到的分析数据、录取名单会上传到湖南大学828的考研交流q群:606607856,群内会不定期上传复习文件与各种资料,欢迎大家进群交流学习!
![图片[13]-即将小年,当心扎堆!老牌985!-梦马考研](https://oss.tongxinkaoyan.com/oss://tongxinkaoyan/2025/06/frc-c0f9861242fbd6652150497b8c52b3cf.jpg)
![图片[14]-即将小年,当心扎堆!老牌985!-梦马考研](https://oss.tongxinkaoyan.com/oss://tongxinkaoyan/2025/06/frc-03c939654f23daee01e819ca4a69fe29.jpeg)
B站:通信考研小马哥
公众号:通信考研小马哥
官网:tongxinkaoyan.com
































































暂无评论内容