【再冲刺】为了能够多发一些真题,小马哥一定尽力,答应的事情就要做到。今天开启一天三套24真题!最近发布的太多了,实在是力不从心,所以真题会多了一些错误,请大家见谅,感谢帮我勘误的同学。我会及时勘误改正!
小马哥Tips: 今天分享的是东北大学841的信号与系统试题及解析。 
本套试题难度分析:
①东北大学专业课考841通信专业基础,考试内容包括两部分,信号与线性系统部分占100分,通信原理部分占50分。专业课最高分143分,最低分94分,相差49分。平均分集中在115分左右,中位数集中在115分左右。可以看出今年专业课难度适中。 ②该院校是考察信号和通信原理两门,信号部分占100分,从信号部分来看,本套试题难度中等,考察的题型比较常规,但值得注意的是考察的对概念的理解,如频谱搬移的概念无失真传输的条件等!其中受控源那道题,大家要重视,很少见!
一、择校分析
二、重点勾画
三、本套真题考察知识点(包括但不限于):
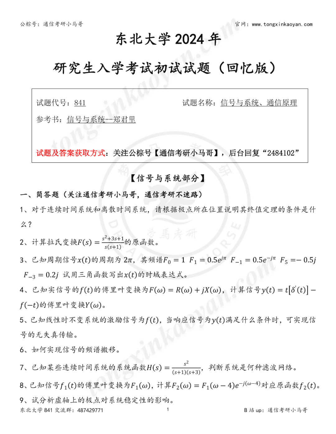
- 终值定理
- 周期信号三角形式的傅里叶变换
- 频谱搬移
- 奈奎斯特采样频率
- 周期信号傅里叶级数
- 无失真传输
- 信号周期
- 线性时不变系统
- 判断系统因果稳定性
- 冲激函数以及冲激偶函数性质
- 求解信号拉氏变换以及逆变换
- 求解信号Z变换以及逆z变换
- 三大变换的基本性质,比如微分和积分性质
- 框图的正确理解
- 电路系统分析
如果还没有更新你的真题,后台回复“投稿”,即可进行真题投稿
四、那么如何使用这个系列?
- 大家在强化阶段,在这里找到和你报考院校对应的参考教材为同一本的考研真题,拿来优先练手,专题强化。
- 所有真题务必先做完,再去看解析。真题很宝贵,无论是题目质量还是考察方式都会优于市面上的模拟题,请务必珍惜。
五、真题奉上(投稿方式:后台回复“投稿”):
真题详细解析领取,请于公众号后台回复:2484102
![图片[1]-【第95套】太难选了,我劝你别考!东北大学841-梦马考研](https://www.dianqikaoyan.com/wp-content/uploads/2024/12/frc-891eb6d7dffe913340c1afc9fd8bf3c7.png)
![图片[2]-【第95套】太难选了,我劝你别考!东北大学841-梦马考研](https://www.dianqikaoyan.com/wp-content/uploads/2024/12/frc-08e24ea7eed22ebd699d033d34da2873.png)
![图片[3]-【第95套】太难选了,我劝你别考!东北大学841-梦马考研](https://www.dianqikaoyan.com/wp-content/uploads/2024/12/frc-9817083e35fa838fbf076ad7e8a5eda0.png)
真题详细解析领取,请于公众号后台回复:2484102
留个点赞和在看再走呀~
你们是我更新的唯一动力!
请做完再看解析哦~
东北大学841的考研交流群:487429771,群内会不定期上传复习文件与各种资料,欢迎大家进群交流学习!

真题题目pdf,登陆后下载(提取码:yyds)
© 版权声明
文章版权归作者所有,未经允许请勿转载。
THE END





























































- 最新
- 最热
只看作者