【25梦马班】最后50个送书名额!北理工出版社出版!先到先得招满即止。今年6本,千页纸质资料。3本出版物!全程答疑!
![图片[1]-土豪大学!放弃211也要上的双非?深圳大学902-梦马考研](https://www.dianqikaoyan.com/wp-content/uploads/2024/07/frc-d8479d0ecaa63ed8894574c293e50886.jpeg)
我不进行报考院校的推荐,但我会做充足客观的数据分析,帮助大家进行报考前的千层博弈。这个择校分析专题会为大家结合:初试复试占比、复试录取规则(是否公平)、往年录取录取名单、招生人数、分数线、专业课难度等进行分析。希望能够帮到大家!
–所有数据来源于研招网,如有错误,欢迎指正,谢谢!
整理不易,希望大家帮我点点赞!
24年好考,不代表25年好考!我只做现有数据分析,不进行分数线的预测!我也没办法预测!
一、学校及专业介绍
深圳大学(Shenzhen University),简称“深大”,位于广东省深圳市。入选广东省高水平大学重点建设高校,粤港澳高校联盟成员单位。深圳大学于1983年经中华人民共和国国务院批准创办。北京大学援建中文、外语类学科,清华大学援建电子、建筑类学科,中国人民大学援建经济、法律类学科。可以说是清华北大的“亲儿子”。
虽然非985、211、双一流,但是地理位置优渥,近年发展迅猛,综合实力颇为强劲,已经赶超国内部分211大学,社会认可度高。大家最耳熟能详的校友莫过于腾讯小马哥—马化腾。
1.1 招生情况
深圳大学初试考信号的专业在电子与信息工程学院(简称电信院)下。一共有三个招生方向,分别是电子与信息工程的学硕081000信息与通信工程、专硕085401新一代电子信息技术、专硕085402通信工程。
信息与通信工程学科是广东省攀峰重点学科,在教育部第四次学科评估中被评为B。2023软科中国最好学科排名中,该院信息与通信工程学科在全国高校同类学科排名位列前15名。
划重点!学硕专硕均考数一/英一!
图1:24年招生专业情况表
![图片[2]-土豪大学!放弃211也要上的双非?深圳大学902-梦马考研](https://www.dianqikaoyan.com/wp-content/uploads/2024/07/frc-f4513cedfc60734848b636279f6dead0.png)
高校定位:双非
学科评级:信息与通信工程 B
考试科目:902 电子信息与通信系统综合
24年招生:24年深圳大学信号902公开拟招生总人数252人,其中学硕75人,专硕177人。深圳大学的综合实力我认为是很强的,尤其背靠南山腾讯,所以你会怎么选?
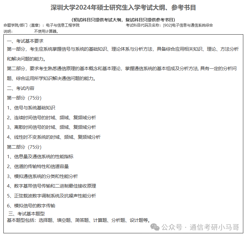
1.2 初试书目
图2:902初试考试大纲(来源深圳大学官网)
![图片[3]-土豪大学!放弃211也要上的双非?深圳大学902-梦马考研](https://www.dianqikaoyan.com/wp-content/uploads/2024/07/frc-88fc022407130cfe784a71d98d8a51fd.png)
小马哥Tips:
深圳大学902初试科目只提供考试大纲,不提供参考书目。推荐用奥本海姆版本。
另外我联合深圳大学上岸的高分学长做了深圳大学902的重点知识勾画,可以下面链接自取:
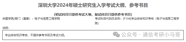
1.3 复试科目及参考书目
图3:复试科目
![图片[4]-土豪大学!放弃211也要上的双非?深圳大学902-梦马考研](https://www.dianqikaoyan.com/wp-content/uploads/2024/07/frc-450f6b7cef966da576fd90eba1eb7278.png)
图4:复试科目[F104]专业综合知识考核(来源深圳大学官网)
![图片[5]-土豪大学!放弃211也要上的双非?深圳大学902-梦马考研](https://www.dianqikaoyan.com/wp-content/uploads/2024/07/frc-567c777390f0390e9ea796bd063764c4.png)
小马哥Tips:
深圳大学902的复试科目为[F104]专业综合知识考核,且不提供参考书目及考试大纲。极其考验考生平时自身的专业综合素质。
1.4 复试方案
①复试比例:复试人数一般为本专业录取指标(不含推免生,下同)的150%(小数点进位,下同)。一志愿上线(《国家初试成绩基本要求》A类线,下同)考生数已达到录取指标150%的专业不再接收调剂生。(这段话非常重要,说了什么情况下招调剂,以及复录比的规则)
②复试内容:复试分为三个部分:英语测试、专业课面试、综合面试。无笔试!
③复试分数构成:包括英语测试(80分)、专业课面试(100分)、综合面试(120人)。
复试成绩(300分)=英语测试(80分)+专业课面试(100分)+综合面试(120分)
(1)英语测试:满分80分,占复试成绩26.7%
(2)专业课面试:满分100分,占复试成绩33.3%
(3)综合面试:满分120分,占复试成绩40%
④录取规则:
总成绩(800分)=初试成绩(500分)+复试成绩(300分)
复试总分保留小数点后两位数,按总成绩从高分到低分录取,如总成绩相同,则按复试总分、面试总分、初试业务课总分、初试外国语、初试业务课一、初试业务课二科目顺序从高分到低分录取。
复试总成绩低于复试满分60%(180分)者不予录取,具有一票否决权!
小马哥Tips:
①初试、复试权重为5:3,复试占比不高,但是复试只有面试,无笔试。
②面试对上岸(含英语口语)的影响为300/800=37.5%,占比较高,同学们一定要认真对待。
二、24年招生录取分析
2.1 初试成绩分布
根据官网给出的数据,我为大家整理并分析了今年的考研成绩分布情况,各专业录取情况表。详细数据如下:
图5:深圳大学24年招生录取情况表
![图片[6]-土豪大学!放弃211也要上的双非?深圳大学902-梦马考研](https://www.dianqikaoyan.com/wp-content/uploads/2024/07/frc-6f34aa528262ab5262252caf9357b52b.png)
小马哥Tips:
①24年深圳大学902公开拟招生总人数252人(含推免),进复试263人,录取195人。081000学硕信息与通信工程、085402专硕通信工程一志愿录满,085401专硕新一代电子信息技术调剂6人,复试比例1:2,三个专业一志愿都未扩招。
②学硕081000信息与通信工程复录比1.51,拟招75人(含推免),实招31人。录取最高分391分,录取最低分297分(即为复试线),相差94分,所以进了复试的同学都是有可能上岸的。
③24年专硕085401新一代电子信息复录比1.23,拟招91人(含推免),实招85人。录取最高分385分,录取最低分273分(即为复试线),相差112分,拟招人数最多,但一志愿未招满,宁缺毋滥,调剂6人。
④24年专硕085402通信工程复录比1.4,拟招86人(含推免),实招79人。录取最高分387分,录取最低分289分,比复试线(即274分)高15分,相差98分。
2.2 各专业分数段分布
以下是各专业初试分数分布段情况,黑色为录取分数,红色为被刷掉的分数。
图6:24年081000信息与通信工程初试成绩分布图
![图片[7]-土豪大学!放弃211也要上的双非?深圳大学902-梦马考研](https://www.dianqikaoyan.com/wp-content/uploads/2024/07/frc-549403a3a01642ef696e776a058553a6.png)
图7:24年081000信息与通信工程初试成绩柱形图
![图片[8]-土豪大学!放弃211也要上的双非?深圳大学902-梦马考研](https://www.dianqikaoyan.com/wp-content/uploads/2024/07/frc-10f24cf2eaf1001b2ef046c6cf2ef3b3.png)
小马哥Tips:
(1)350-400共6人,被刷0人;上岸率:100%
(2)330-349共11人,被刷0人;上岸率:100%
(3)310-329共15人,被刷5人;上岸率:67%
(4)290-309共15人,被刷11人;上岸率:27%
总录取率:31/47×100%=66%
①对于信息与通信工程来说,该学硕方向录取31人,淘汰16人,淘汰最高分326分,淘汰最低分291分,相差35分,而淘汰的16人中11人分布在310分以下。录取最低分291分(即为复试线),录取最高分391分高出复试线100分。
②被淘汰的326分的同学,因为看不到复试成绩,只能知道录取总成绩最低分为523.33分,即该同学复试成绩达到197.33分,该专业复试成绩的平均分位227.98分,最低分193.33分,最高分为253.33分,相差60分。可以看出复试的重要性,因为深圳大学是初复试成绩直接相加,初试成绩的差距很有可能在复试中被追上。
③从柱状图可以看出,分数分布较为均匀,录取330分+有17人,占总录取人数的55%,且330分+的录取率高达100%,可以看出高分段的同学在复试中是占优势的,且保护一志愿的同学。录取310-329分的同学共有10位,占录取人数的32%,淘汰的大多为290-309分的同学,其淘汰率高达73%。复录比为1.51,也就是说高出复试线40分以上的同学,上岸都是比较稳妥的。
④复试成绩不及格(即未满180分)直接被一票否决,但是刷的基本都是低分,大于330分的同学全部被录取。再次强调,这所院校复试极其重要。
图8:24年085401新一代电子信息技术初试成绩分布图
![图片[9]-土豪大学!放弃211也要上的双非?深圳大学902-梦马考研](https://www.dianqikaoyan.com/wp-content/uploads/2024/07/frc-9f16f639ddff31e034fbc2ebd65505e0.png)
图9:24年085401新一代电子信息技术初试成绩柱形图
![图片[10]-土豪大学!放弃211也要上的双非?深圳大学902-梦马考研](https://www.dianqikaoyan.com/wp-content/uploads/2024/07/frc-717ddece696c0df02328a128c0112d1a.png)
小马哥Tips:
(1)370-389共6人,被刷0人;上岸率:100%
(2)350-369共8人,被刷0人;上岸率:100%
(3)330-349共15人,被刷0人;上岸率:100%
(4)310-329共25人,被刷1人;上岸率:96%
(5)290-309共28人,被刷8人;上岸率:71%
(6)273-289共23人,被刷11人;上岸率:52%
总录取率:85/105×100%=80%
①对于新一代电子信息来说,该专硕方向录取85人,淘汰20人,淘汰最高分317分,淘汰最低分277分,相差40分。而淘汰的20人中,11人分布在290分以下,8人分布在290-300分,剩下1人为317分。从录取情况来看,大多数被刷的都是低分段的同学。
②被刷的20个人,根据这些同学的复试成绩,录取总成绩最低分为486.67分,所以淘汰最高分317分的同学复试成绩达到169.69分即可录取,所以可惜很可能因为复试成绩不及格而遗憾淘汰。而录取的85人的复试平均分为223.65分,复试最高分为267.67分,复试最低分为184.33分,一定不可以掉以轻心,抱有侥幸心理。
③从柱状图可以看出,310-329分这个分数段及以上的分数段呈阶梯状,分数重点集中在310-329分,并且310分以上的被录取的同学共54人,占总录取人数的64%,录取率可以高达96%以上,所以高出复试线40分的同学,可以说是稳妥上岸。录取分数在290-309分,共20人,占总录取人数的24%,录取率仍然有71%,所以这个分数段的同学需要复试更加上心,展现自己的优势。290分以下的同学有23人,淘汰11人,淘汰率为48%,复试逆袭概率很高,初试没怎么发挥好的,复试好好好准备,上岸机会依然很大,必须要初试结束就着手准备复试!复试非常重要!
④录取最低分273分(即复试线),录取最高分385分,高出复试线112分,存在低分逆袭上岸的情况。只要进复试,就有录取机会,务必认真准备复试!
图10:24年085402通信工程初试成绩分布图
![图片[11]-土豪大学!放弃211也要上的双非?深圳大学902-梦马考研](https://www.dianqikaoyan.com/wp-content/uploads/2024/07/frc-2c4f26cb25a15f3a093e2027d0933035.png)
图11:24年085402通信工程初试成绩柱形图
![图片[12]-土豪大学!放弃211也要上的双非?深圳大学902-梦马考研](https://www.dianqikaoyan.com/wp-content/uploads/2024/07/frc-4ad2609e7c43b10d63d21c42b8415e09.png)
小马哥Tips:
(1)369-389共2人,被刷0人;上岸率:100%
(2)349-369共9人,被刷1人;上岸率:89%
(3)330-349共24人,被刷0人;上岸率:100%
(4)310-329共31人,被刷3人;上岸率:90%
(5)289-309共20人,被刷5人;上岸率:75%
(6)269-289共25人,被刷23人;上岸率:8%
总录取率:79/111×100%=71%
①对于通信工程来说,该专硕方向录取79人,淘汰32人,淘汰最高分359分,淘汰最低分274分,相差85分。而淘汰的32人中,23人分布在290分以下,5人分布在289-309分,3人分布在310-329分,剩下1人为高分同学359分。录取最高分为387分,录取最低分为289分,相差98分,分数差距大,但招生人数也多。
②根据公布的拟录取名单,录取总成绩最低分为511.67分,淘汰最高分359分的同学即复试成绩超过152.67分则被录取,由此我们推断该同学大概率是因为复试成绩未达到及格线(180分)而被淘汰,实在是太可惜!而录取复试成绩平均分为228.68分,最低分为192.33分,最高分为259.33分。
③从柱状图可以看出,录取分数集中在310分以上,共62人,占总录取人数的78%,且录取率高达90%以上,所以极其保护一志愿的同学;289-309分这各分数段,录取人数为15人,虽然只占录取人数19%,但录取率仍可以达到75%。高分段同学并不多,350分以上的同学仅11人。这个方向,逆袭概率不像信通和新一代那么高,低分段被刷的同学会更多。
2.3 各专业录取平均分
图12:24年深圳大学各专业初试平均分
![图片[13]-土豪大学!放弃211也要上的双非?深圳大学902-梦马考研](https://www.dianqikaoyan.com/wp-content/uploads/2024/07/frc-1e54bf74d640da7d302a029f34b238a5.png)
小马哥Tips:
①081000信息与通信工程的录取平均分为335分。录取最高分391分,录取最低分297分,相差94分。可以看出学硕的竞争压力较大,在同考数一英一,且招生名额最少的情况下,平均分比专硕085401新一代电子信息技术高15分,比专硕085402通信工程高9分。虽然分数差距大,但平均分为335分,说明低分段的同学还是占大多数的。
②085401新一代电子信息技术的录取平均分为320分,录取最高分385分,录取最低分273分,相差112分。分数差距最大,且平均分是专硕中较低的,比录取最低分高47分,比录取最高分低65分,说明320分左右的同学很多,但24年报考热度最低,报录比1.23的情况下,复试线为国家线273分,即过国家线就进复试。
③085402通信工程的录取录取平均分为326分,录取最高分387分,录取最低分289分,相差98分。该专业拟招生人数比专硕新一代少,但平均分更高,和专硕085401新一代相比,最高分、最低分、平均分都更高,复试线高了1分,所以同为专硕,24年085402通信工程的竞争会大一些。
三、往年难度分析
图13:深圳大学信号相关专业近三年录取情况
![图片[14]-土豪大学!放弃211也要上的双非?深圳大学902-梦马考研](https://www.dianqikaoyan.com/wp-content/uploads/2024/07/frc-d1405cf3d9a93fb1aca9d1ab65a2fbf1.png)
小马哥Tips:
①通过三年的拟招人数数据来看,深圳大学整体信号与系统相关专业的录取情况都比较稳定!虽然专业课考两门,但是录取名额却没有太大的变化,变化都在5人以内,招生总人数都在250人左右。从拟招生人数上来看,与22年相比,学硕23年和24年不变;专硕085401新一代电子信息技术23年缩招4人,24年缩招5人,专硕085402通信工程23年扩招6人,24年扩招2人。23年和22年实际录取统考人数基本上都是大于拟招生人数的,但24年却小于拟招人数,具体形况分析如下。
②24年深圳大学招生专业相较于23年、24年有变动,24年学硕081000信息与通信工程将往年分开招生的位置感知与探测广东省工程技术研究中心、人工智能与现代通信研究院,合并在一起招生,所以从具体人数上,九月拟招生总名额(含推免)未发生变化,这三年来都是75人;但根据3月份公布的复试工作细则,公布了不含推免的招生人数,这三年(22年-24年)的招生情况分别是,49人(含研究中心与研究院)、49人(含研究中心与研究院)、32人,推免人数在增加。
③24年专硕085401新一代电子信息技术将往年分开招生的广东省数字创意技术工程实验室,合并在一起招生,所以从具体人数上,九月拟招生名额(含推免)未发生太大变化,呈缩招趋势,但人数都控制在5人以内;但根据3月份公布的复试工作细则,公布了不含推免的招生人数,这三年(22年-24年)的招生情况分别是,100人(含实验室)、92人(含实验室)、85人,22年与23年还存在扩招,但24年未扩招。
④24年专硕085402通信工程将往年分开招生的大数据图像和通信应用产教联合创新中心,合并在一起招生,所以从具体人数上,九月拟招生名额(含推免)未发生太大变化,呈扩招趋势,但人数都控制在5人以内;但根据3月份公布的复试工作细则,公布了不含推免的招生人数,这三年(22年-24年)的招生情况分别是,91人(含创新中心)、82人(含创新中心)、79人,实际统招生名额在减少,逐年给了推免更多名额。
⑤从这三年分数线可以看出,不管是专硕还是学硕,除了24年学硕081000信息与通信工程以外,复试分数线都维持在275分左右。24年学硕081000信息与通信工程,可能由于推免名额的增加,统招名额较去年来说,减少17人,所以24年分数线比23年分数线上涨16分。复试线也大都在国家线附近,平均分在325左右,最低分在270,280左右,十分友好。
如果觉得有用的话,麻烦点点赞和在看,我将持续输出择校系列文章,为大家择校路上保驾护航!站好最后一班岗!
四、专业课难度分析
图14:24年深圳大学902信号专业课分数
![图片[15]-土豪大学!放弃211也要上的双非?深圳大学902-梦马考研](https://www.dianqikaoyan.com/wp-content/uploads/2024/07/frc-3845826bffc3cd9458c103fb48992958.png)
小马哥Tips:
深圳大学24年902专业课平均分在100分左右。不是很高,可能有难度。最高分出现在专硕085402通信工程137分,最低分出现在学硕081000信息与通信工程68分,相差69分!深圳大学是很看重专业课的,同学们一定要重视起来。
如果有24年的真题可以投稿给我,会免费为大家做解析(公众号后台回复:投稿)
五、就业分析
深圳大学是一所知名的双非综合类大学,其通信研究生在毕业后有着广泛的就业机会。从官网发布的23届硕士研究生就业情况来看,毕业生可到电信运营商,互联网公司(腾讯、字节等),设备制造商(比亚迪、华为等),政府机构,研究机构等行业从事网络技术,硬件设计,监管管理,技术创新等通信相关的工作。
图15:2023年深圳大学应届毕业生就业单位(部分)
![图片[16]-土豪大学!放弃211也要上的双非?深圳大学902-梦马考研](https://www.dianqikaoyan.com/wp-content/uploads/2024/07/frc-a8a9ee10721890e377f213f1333ddab3.png)
最后希望大家帮我点点赞!
本文所用到的分析数据、录取名单会上传到深圳大学902的考研交流群q群:452299803,群内会不定期上传复习文件与各种资料,欢迎大家进群交流学习!
![图片[17]-土豪大学!放弃211也要上的双非?深圳大学902-梦马考研](https://www.dianqikaoyan.com/wp-content/uploads/2024/07/frc-599fecd2de6a8a39d16fb18b010c4b2c.jpeg)

B站:通信考研小马哥
公众号:通信考研小马哥
官网:tongxinkaoyan.com































































暂无评论内容